五分钟带你玩转apollo(四)原理分析带你吊打技术经理
【摘要】
原理
各模块概要介绍
Config Service(Config Service 包中包含了三个组件: config ,meta server,euraka)
提供配置获取接口提供配置更新推送接口(基于Http long polling)
服务端使用Spring DeferredResult实现异步化,从而大大增加长连接数量...
原理
各模块概要介绍
Config Service(Config Service 包中包含了三个组件: config ,meta server,euraka)
- 提供配置获取接口
- 提供配置更新推送接口(基于Http long polling)
- 服务端使用Spring DeferredResult实现异步化,从而大大增加长连接数量
- 目前使用的tomcat embed默认配置是最多10000个连接(可以调整),使用了4C8G的虚拟机实测可以支撑10000个连接,所以满足需求(一个应用实例只会发起一个长连接)。
- 接口服务对象为Apollo客户端
Admin Service
- 提供配置管理接口
- 提供配置修改、发布等接口
- 接口服务对象为Portal
Meta Server
- Portal通过域名访问Meta Server获取Admin Service服务列表(IP+Port)
- Client通过域名访问Meta Server获取Config Service服务列表(IP+Port)
- Meta Server从Eureka获取Config Service和Admin Service的服务信息,相当于是一个Eureka Client
- 增设一个Meta Server的角色主要是为了封装服务发现的细节,对Portal和Client而言,永远通过一个Http接口获取Admin Service和Config Service的服务信息,而不需要关心背后实际的服务注册和发现组件
- Meta Server只是一个逻辑角色,在部署时和Config Service是在一个JVM进程中的,所以IP、端口和Config Service一致
Eureka
- 基于Eureka和Spring Cloud Netflix提供服务注册和发现
- Config Service和Admin Service会向Eureka注册服务,并保持心跳
- 为了简单起见,目前Eureka在部署时和Config Service是在一个JVM进程中的(通过Spring Cloud Netflix)
Portal
- 提供Web界面供用户管理配置
- 通过Meta Server获取Admin Service服务列表(IP+Port),通过IP+Port访问服务
- 在Portal侧做load balance、错误重试
Client
- Apollo提供的客户端程序,为应用提供配置获取、实时更新等功能
- 通过Meta Server获取Config Service服务列表(IP+Port),通过IP+Port访问服务
- 在Client侧做load balance、错误重试
Apollo运行过程
客户端设置

上图简要描述了Apollo客户端的实现原理:
- 客户端和服务端保持了一个长连接,从而能第一时间获得配置更新的推送。(通过Http Long Polling实现)
- 客户端还会定时从Apollo配置中心服务端拉取应用的最新配置。
- 这是一个fallback机制,为了防止推送机制失效导致配置不更新
- 客户端定时拉取会上报本地版本,所以一般情况下,对于定时拉取的操作,服务端都会返回304 - Not Modified
- 定时频率默认为每5分钟拉取一次,客户端也可以通过在运行时指定System Property: apollo.refreshInterval来覆盖,单位为分钟。
- 客户端从Apollo配置中心服务端获取到应用的最新配置后,会保存在内存中
- 客户端会把从服务端获取到的配置在本地文件系统缓存一份
- 在遇到服务不可用,或网络不通的时候,依然能从本地恢复配置
- 应用程序可以从Apollo客户端获取最新的配置、订阅配置更新通知
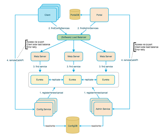
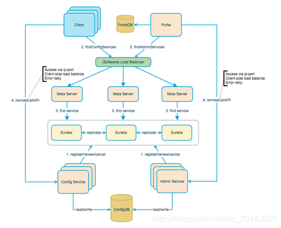
总体设计
上图简要描述了Apollo的总体设计,我们可以从下往上看:
- Config Service提供配置的读取、推送等功能,服务对象是Apollo客户端
- Admin Service提供配置的修改、发布等功能,服务对象是Apollo Portal(管理界面)
- Config Service和Admin Service都是多实例、无状态部署,所以需要将自己注册到Eureka中并保持心跳
- 在Eureka之上我们架了一层Meta Server用于封装Eureka的服务发现接口
- Client通过域名访问Meta Server获取Config Service服务列表(IP+Port),而后直接通过IP+Port访问服务,同时在Client侧会做load balance、错误重试
- Portal通过域名访问Meta Server获取Admin Service服务列表(IP+Port),而后直接通过IP+Port访问服务,同时在Portal侧会做load balance、错误重试
- 为了简化部署,我们实际上会把Config Service、Eureka和Meta Server三个逻辑角色部署在同一个JVM进程中
个人理解:client为8070页面入口 而portal是用户管理入口 配置发布后会推送到8070页面 流程如下:
配置发布后的实时推送设计
配置中心最重要的一个特性就是实时推送,正因为有这个特性,我们才可以依赖配置中心做很多事情。如图 所示。

注意
项目中application中只需要有以下配置 其他配置都可以删除 然后从apollo中获取
-
app:
-
id: test-apollo
-
apollo:
-
meta: http://172.0.0.1:8080
-
bootstrap:
-
enabled: true
-
eagerLoad:
-
enabled: true
文章来源: baocl.blog.csdn.net,作者:小黄鸡1992,版权归原作者所有,如需转载,请联系作者。
原文链接:baocl.blog.csdn.net/article/details/106258551
【版权声明】本文为华为云社区用户转载文章,如果您发现本社区中有涉嫌抄袭的内容,欢迎发送邮件进行举报,并提供相关证据,一经查实,本社区将立刻删除涉嫌侵权内容,举报邮箱:
cloudbbs@huaweicloud.com
- 点赞
- 收藏
- 关注作者

评论(0)