Linux Kernel TCP/IP Stack — L4 Layer
【摘要】 目录
文章目录
目录L4 Layer 框架TCP Handler
L4 Layer 框架
TCP Handler
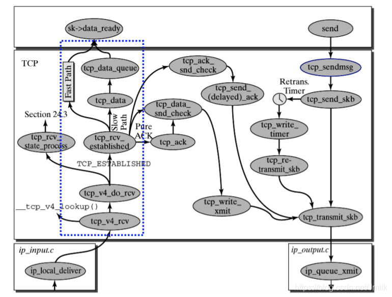
提供以下功能:
TCP 报文收发。TCP Socket 连接管理。TCP 协议状态机,定时器处理。TCP 滑动窗口,拥塞控制框架。
目录
L4 Layer 框架

TCP Handler

提供以下功能:
- TCP 报文收发。
- TCP Socket 连接管理。
- TCP 协议状态机,定时器处理。
- TCP 滑动窗口,拥塞控制框架。
文章来源: is-cloud.blog.csdn.net,作者:范桂飓,版权归原作者所有,如需转载,请联系作者。
原文链接:is-cloud.blog.csdn.net/article/details/118677500
【版权声明】本文为华为云社区用户转载文章,如果您发现本社区中有涉嫌抄袭的内容,欢迎发送邮件进行举报,并提供相关证据,一经查实,本社区将立刻删除涉嫌侵权内容,举报邮箱:
cloudbbs@huaweicloud.com
- 点赞
- 收藏
- 关注作者
评论(0)