刷几道链表题,看看自己对指针的把握程度了

好久不见,这些天和女朋友度假去了,所以也没什么存货,先整一篇吧。
中等题:两数相加
给你两个 非空 的链表,表示两个非负的整数。它们每位数字都是按照 逆序 的方式存储的,并且每个节点只能存储 一位 数字。
请你将两个数相加,并以相同形式返回一个表示和的链表。
你可以假设除了数字 0 之外,这两个数都不会以 0 开头。
示例:

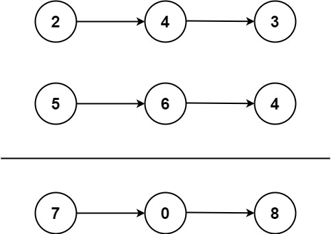
输入:l1 = [2,4,3], l2 = [5,6,4]
输出:[7,0,8]
解释:342 + 465 = 807
- 1
- 2
- 3
示例:
输入:l1 = [9,9,9,9,9,9,9], l2 = [9,9,9,9]
输出:[8,9,9,9,0,0,0,1]
- 1
- 2
思路:刚开始还会想,把两个链表翻过来再加,后来想了想,还是正着来的好。
只不过是把加一的进位向后了。
代码实现:
ListNode* addTwoNumbers(ListNode* l1, ListNode* l2) { int flag = 0; int sum = 0; ListNode* temp1 = l1; ListNode* temp2 = l2; ListNode* temp = l1; while(temp1!=NULL && temp2!=NULL){ sum = temp1->val + temp2->val + flag; flag = 0; if(sum>9){ sum-=10; flag = 1; } temp1->val = sum; temp2->val = sum; temp1 = temp1->next; temp2 = temp2->next; } if(temp1!=NULL){ while(temp1->next!=NULL){ if(temp1->val + flag>9){ temp1->val = 0; temp1 = temp1->next; } else{ temp1->val+=flag; flag = 0; break; } } if(flag){ if(temp1->val == 9){ temp1->val = 0; temp1->next = new ListNode(1); } else temp1->val += 1; } return l1; } else if(temp2!=NULL){ while(temp2->next!=NULL){ if(temp2->val + flag>9){ temp2->val = 0; temp2 = temp2->next; } else{ temp2->val+=flag; flag = 0; break; } } if(flag){ if(temp2->val == 9){ temp2->val = 0; temp2->next = new ListNode(1); } else temp2->val += 1; } return l2; } else{ if(flag){ while(temp->next!=NULL) temp = temp->next; temp->next = new ListNode(1); } return l1; } }
- 1
- 2
- 3
- 4
- 5
- 6
- 7
- 8
- 9
- 10
- 11
- 12
- 13
- 14
- 15
- 16
- 17
- 18
- 19
- 20
- 21
- 22
- 23
- 24
- 25
- 26
- 27
- 28
- 29
- 30
- 31
- 32
- 33
- 34
- 35
- 36
- 37
- 38
- 39
- 40
- 41
- 42
- 43
- 44
- 45
- 46
- 47
- 48
- 49
- 50
- 51
- 52
- 53
- 54
- 55
- 56
- 57
- 58
- 59
- 60
- 61
- 62
- 63
- 64
- 65
- 66
- 67
- 68
- 69
- 70
- 71
- 72
- 73
- 74
- 75
- 76
- 77
- 78
奇偶链表:中等题
给定一个单链表,把所有的奇数节点和偶数节点分别排在一起。请注意,这里的奇数节点和偶数节点指的是节点编号的奇偶性,而不是节点的值的奇偶性。
请尝试使用原地算法完成。你的算法的空间复杂度应为 O(1),时间复杂度应为 O(nodes),nodes 为节点总数。
示例 1:
输入: 1->2->3->4->5->NULL
输出: 1->3->5->2->4->NULL
- 1
- 2
示例 2:
输入: 2->1->3->5->6->4->7->NULL
输出: 2->3->6->7->1->5->4->NULL
- 1
- 2
说明:
应当保持奇数节点和偶数节点的相对顺序。
链表的第一个节点视为奇数节点,第二个节点视为偶数节点,以此类推。
- 1
- 2
来源:力扣(LeetCode)
链接:https://leetcode-cn.com/problems/odd-even-linked-list
著作权归领扣网络所有。商业转载请联系官方授权,非商业转载请注明出处。
思路:
这个题呢,其实思路说难也难,说简单也简单。
手画个图就很清楚了。
我选择维护一个奇链表的尾指针,一个偶链表的尾指针,偶链表尾指针的后一位要么是空,要么就是奇节点。
(画个图就知道)
代码实现:
ListNode* oddEvenList(ListNode* head) { if(head){ ListNode* fast = head->next; //快指针 ListNode* slow = head; //慢指针 while (fast && fast->next) { //取出下一个目标节点 /*ListNode* temp = fast->next; temp->next = NULL;*/ //这样写是要出问题的 ListNode* temp = new ListNode(fast->next->val); temp->next = slow->next; //细节,这里不能是fast //将目标节点的位置挤出去 fast->next = fast->next->next; //无缝衔接 slow->next = temp; //快慢指针后移 fast = fast->next; slow = slow->next; //free(temp); free就报错 } } return head;
}
- 1
- 2
- 3
- 4
- 5
- 6
- 7
- 8
- 9
- 10
- 11
- 12
- 13
- 14
- 15
- 16
- 17
- 18
- 19
- 20
- 21
- 22
- 23
- 24
- 25
- 26
- 27
- 28
- 29
- 30
- 31
- 32
- 33
合并K个升序链表:困难题
给你一个链表数组,每个链表都已经按升序排列。
请你将所有链表合并到一个升序链表中,返回合并后的链表。
示例 1:
输入:lists = [[1,4,5],[1,3,4],[2,6]]
输出:[1,1,2,3,4,4,5,6]
解释:链表数组如下:
[
1->4->5,
1->3->4,
2->6
]
将它们合并到一个有序链表中得到。
1->1->2->3->4->4->5->6
- 1
- 2
- 3
- 4
- 5
- 6
- 7
- 8
- 9
- 10
示例 2:
输入:lists = []
输出:[]
- 1
- 2
示例 3:
输入:lists = [[]]
输出:[]
- 1
- 2
来源:力扣(LeetCode)
链接:https://leetcode-cn.com/problems/merge-k-sorted-lists
著作权归领扣网络所有。商业转载请联系官方授权,非商业转载请注明出处。
代码实现:
class Solution {
public: ListNode *mergeKLists(vector<ListNode *> &lists) { int count = lists.size(); if(count == 0){ return NULL; }//if if(count == 1){ return lists[0]; }//if // 链表集合分成两份 vector<ListNode *> leftLists; for(int i = 0;i < count/2;i++){ leftLists.push_back(lists.back()); lists.pop_back(); }//for // 分治 return mergeTwoLists(mergeKLists(leftLists),mergeKLists(lists)); }
private: ListNode *mergeTwoLists(ListNode *l1, ListNode *l2) { ListNode *head = new ListNode(-1); for(ListNode *p = head;l1 != NULL || l2 != NULL;p = p->next){ int val1 = (l1 == NULL) ? INT_MAX : l1->val; int val2 = (l2 == NULL) ? INT_MAX : l2->val; if(val1 <= val2){ p->next = l1; l1 = l1->next; }//if else{ p->next = l2; l2 = l2->next; }//else }//for return head->next; }
};
// 创建链表
ListNode* CreateList(int A[],int n){ ListNode *head = NULL; if(n <= 0){ return head; }//if head = new ListNode(A[0]); ListNode *p1 = head; for(int i = 1;i < n;i++){ ListNode *node = new ListNode(A[i]); p1->next = node; p1 = node; }//for return head;
}
- 1
- 2
- 3
- 4
- 5
- 6
- 7
- 8
- 9
- 10
- 11
- 12
- 13
- 14
- 15
- 16
- 17
- 18
- 19
- 20
- 21
- 22
- 23
- 24
- 25
- 26
- 27
- 28
- 29
- 30
- 31
- 32
- 33
- 34
- 35
- 36
- 37
- 38
- 39
- 40
- 41
- 42
- 43
- 44
- 45
- 46
- 47
- 48
- 49
- 50
- 51
- 52
文章来源: lion-wu.blog.csdn.net,作者:看,未来,版权归原作者所有,如需转载,请联系作者。
原文链接:lion-wu.blog.csdn.net/article/details/117692573
- 点赞
- 收藏
- 关注作者
评论(0)