RK3399平台开发系列讲解(内核设备树篇)4.6、WIFI设备树的解析
【摘要】
平台 内核版本 安卓版本
RK3399 Linux4.4 Android7.1
文章目录
硬件电路连接 设备树解析
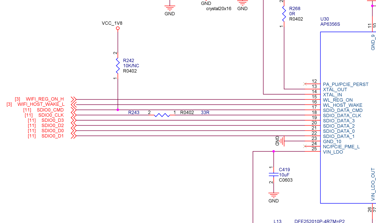
硬件电路连接
SDIO接口使用了RK3399的SDIO0 中断管脚连接在rk3399的GPIO_A3上面
设备树解析
目录:kernel/arch/arm64...
| 平台 | 内核版本 | 安卓版本 |
|---|---|---|
| RK3399 | Linux4.4 | Android7.1 |
硬件电路连接

SDIO接口使用了RK3399的SDIO0
中断管脚连接在rk3399的GPIO_A3上面

设备树解析
目录:kernel/arch/arm64/boot/d
文章来源: xuesong.blog.csdn.net,作者:内核笔记,版权归原作者所有,如需转载,请联系作者。
原文链接:xuesong.blog.csdn.net/article/details/86424710
【版权声明】本文为华为云社区用户转载文章,如果您发现本社区中有涉嫌抄袭的内容,欢迎发送邮件进行举报,并提供相关证据,一经查实,本社区将立刻删除涉嫌侵权内容,举报邮箱:
cloudbbs@huaweicloud.com
- 点赞
- 收藏
- 关注作者
评论(0)