RK3399平台开发系列讲解(高速设备驱动篇)6.13、Linux USB Host驱动框架
【摘要】
文章目录
USB 总线的初始化 USB 设备的枚举
平台 内核版本 安卓版本
RK3399 Linux4.4 Android7.1
USB 总线的初始化
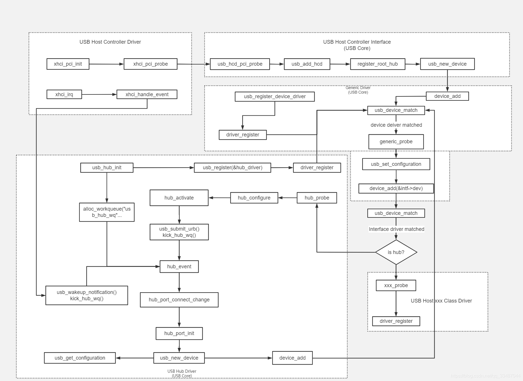
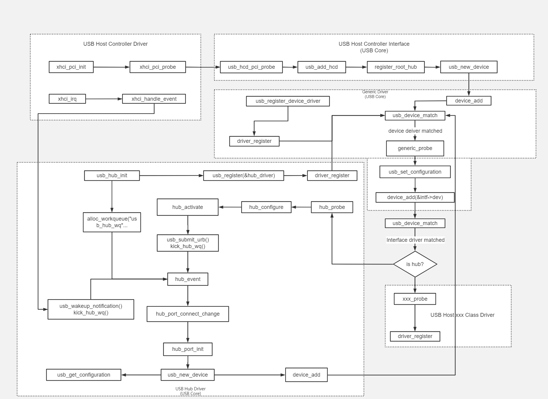
首先直接上大图: USB 控制器(连同根集线器)连接在 PCI 总线上,是一个 PCI 设备,在

| 平台 | 内核版本 | 安卓版本 |
|---|---|---|
| RK3399 | Linux4.4 | Android7.1 |
USB 总线的初始化
首先直接上大图:

USB 控制器(连同根集线器)连接在 PCI 总线上,是一个 PCI 设备,在
文章来源: xuesong.blog.csdn.net,作者:内核笔记,版权归原作者所有,如需转载,请联系作者。
原文链接:xuesong.blog.csdn.net/article/details/108414123
【版权声明】本文为华为云社区用户转载文章,如果您发现本社区中有涉嫌抄袭的内容,欢迎发送邮件进行举报,并提供相关证据,一经查实,本社区将立刻删除涉嫌侵权内容,举报邮箱:
cloudbbs@huaweicloud.com
- 点赞
- 收藏
- 关注作者
评论(0)