目标检测--解读我在重写yolov3的时候遇到的困难
目标检测–解读我在重写yolov3的时候遇到的困难
一、特征提取部分
对于darknet50是很好的特征提取,但是我个人认为在我们平常restnet50做主干网络就行了,没必要darknet50,因为darknet50设计出来本来就是分类1000类的,我个人也不崇尚于大网络,我和我师兄测试过长沙理工的交通数据集,darnet50并不是很理想。所以我个人的建议就是换成restnet50,mobilenet等小型网络跑分类10以下,这个我们测试过确实比较好,在交通数据集上我师兄告诉我,他loss在原来的8,下降到了5。
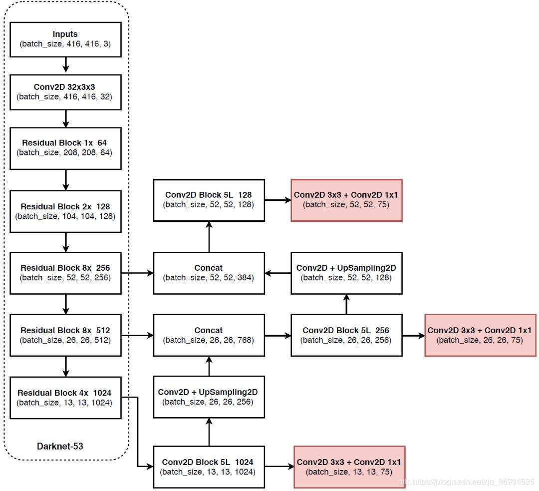
darknet50特征提取介绍
这里我的这张图我盗用我师兄的一张图,哎因为懒得画了,高手不要喷我
darknet50我认为是yolov2和yolov1以来最大的改进吧,其实我特别崇拜何凯明,就是因为他的残差网络,不管在cv届还是什么。我感觉都对识别效果带来了巨大的改进,darknet53引入了3x3的卷积和1x1的卷积,一共有53个卷积层,所以我们称它为Darknet-53。 跳连的思想,其实我还是觉得挺好的,缓解了在深度神经网络中增加深度带来的梯度消失问题。
我认为darknet53还有个最大的改进就是引入了Leaky ReLU激活函数,以前的Relu激活函数负值为0,而Leaky Relu他的负值不在是0, 如下图比较。但是在这里我还是认为适合特别目标的网络,才是最好的。

代码实例
from functools import wraps
from keras.layers import Conv2D, Add, ZeroPadding2D, UpSampling2D, Concatenate, MaxPooling2D,DepthwiseConv2D, Input, Activation, Dropout, Reshape, BatchNormalization, \ GlobalAveragePooling2D, GlobalMaxPooling2D, Conv2D
from keras.layers.advanced_activations import LeakyReLU
from keras.layers.normalization import BatchNormalization
from keras.regularizers import l2
from utils.utils import compose
from keras import backend as K
def relu6(x): return K.relu(x, max_value=6)
#--------------------------------------------------#
####### 单次卷积
#--------------------------------------------------#
@wraps(Conv2D)
def DarknetConv2D(*args, **kwargs): darknet_conv_kwargs = {'kernel_regularizer': l2(5e-4)} darknet_conv_kwargs['padding'] = 'valid' if kwargs.get('strides')==(2,2) else 'same' darknet_conv_kwargs.update(kwargs) return Conv2D(*args, **darknet_conv_kwargs)
#---------------------------------------------------#
####### 卷积块
####### DarknetConv2D + BatchNormalization + LeakyReLU
#---------------------------------------------------#
def DarknetConv2D_BN_Leaky(*args, **kwargs): no_bias_kwargs = {'use_bias': False} no_bias_kwargs.update(kwargs) return compose( DarknetConv2D(*args, **no_bias_kwargs), BatchNormalization(), LeakyReLU(alpha=0.1))
#---------------------------------------------------#
####### 卷积块
####### DarknetConv2D + BatchNormalization + LeakyReLU
#---------------------------------------------------#
def resblock_body(x, num_filters, num_blocks): x = ZeroPadding2D(((1,0),(1,0)))(x) x = DarknetConv2D_BN_Leaky(num_filters, (3,3), strides=(2,2))(x) for i in range(num_blocks): y = DarknetConv2D_BN_Leaky(num_filters//2, (1,1))(x) y = DarknetConv2D_BN_Leaky(num_filters, (3,3))(y) x = Add()([x,y]) return x
#---------------------------------------------------#
####### darknet53 的主体部分
#---------------------------------------------------#
def darknet_body(x): x = DarknetConv2D_BN_Leaky(32, (3,3))(x) x = resblock_body(x, 64, 1) x = resblock_body(x, 128, 2) x = resblock_body(x, 256, 8) feat1 = x x = resblock_body(x, 512, 8) feat2 = x x = resblock_body(x, 1024, 4) feat3 = x return feat1,feat2,feat3
- 1
- 2
- 3
- 4
- 5
- 6
- 7
- 8
- 9
- 10
- 11
- 12
- 13
- 14
- 15
- 16
- 17
- 18
- 19
- 20
- 21
- 22
- 23
- 24
- 25
- 26
- 27
- 28
- 29
- 30
- 31
- 32
- 33
- 34
- 35
- 36
- 37
- 38
- 39
- 40
- 41
- 42
- 43
- 44
- 45
- 46
- 47
- 48
- 49
- 50
- 51
- 52
- 53
- 54
- 55
- 56
- 57
- 58
- 59
附上我改进后的Restnet50部分:
from functools import wraps
from keras.layers import Conv2D, Add, ZeroPadding2D, UpSampling2D, Concatenate, MaxPooling2D,DepthwiseConv2D, Input, Activation, Dropout, Reshape, BatchNormalization, \ GlobalAveragePooling2D, GlobalMaxPooling2D, Conv2D
from keras.layers.advanced_activations import LeakyReLU
from keras.layers.normalization import BatchNormalization
from keras.regularizers import l2
from util import compose
from keras import backend as K
from keras import layers
def identity_block(input_tensor, kernel_size, filters, stage, block): filters1, filters2, filters3 = filters conv_name_base = 'res' + str(stage) + block + '_branch' bn_name_base = 'bn' + str(stage) + block + '_branch' # 降维 x = Conv2D(filters1, (1, 1), name=conv_name_base + '2a')(input_tensor) x = BatchNormalization(name=bn_name_base + '2a')(x) x = Activation('relu')(x) # 3x3卷积 x = Conv2D(filters2, kernel_size,padding='same', name=conv_name_base + '2b')(x) x = BatchNormalization(name=bn_name_base + '2b')(x) x = Activation('relu')(x) # 升维 x = Conv2D(filters3, (1, 1), name=conv_name_base + '2c')(x) x = BatchNormalization(name=bn_name_base + '2c')(x) x = layers.add([x, input_tensor]) x = Activation('relu')(x) return x
def conv_block(input_tensor, kernel_size, filters, stage, block, strides=(2, 2)): # 64,64,256 filters1, filters2, filters3 = filters conv_name_base = 'res' + str(stage) + block + '_branch' bn_name_base = 'bn' + str(stage) + block + '_branch' # 降维 x = Conv2D(filters1, (1, 1), strides=strides, name=conv_name_base + '2a')(input_tensor) x = BatchNormalization(name=bn_name_base + '2a')(x) x = Activation('relu')(x) # 3x3卷积 x = Conv2D(filters2, kernel_size, padding='same', name=conv_name_base + '2b')(x) x = BatchNormalization(name=bn_name_base + '2b')(x) x = Activation('relu')(x) # 升维 x = Conv2D(filters3, (1, 1), name=conv_name_base + '2c')(x) x = BatchNormalization(name=bn_name_base + '2c')(x) # 残差边 shortcut = Conv2D(filters3, (1, 1), strides=strides, name=conv_name_base + '1')(input_tensor) shortcut = BatchNormalization(name=bn_name_base + '1')(shortcut) x = layers.add([x, shortcut]) x = Activation('relu')(x) return x
- 1
- 2
- 3
- 4
- 5
- 6
- 7
- 8
- 9
- 10
- 11
- 12
- 13
- 14
- 15
- 16
- 17
- 18
- 19
- 20
- 21
- 22
- 23
- 24
- 25
- 26
- 27
- 28
- 29
- 30
- 31
- 32
- 33
- 34
- 35
- 36
- 37
- 38
- 39
- 40
- 41
- 42
- 43
- 44
- 45
- 46
- 47
- 48
- 49
- 50
- 51
- 52
- 53
- 54
- 55
- 56
- 57
- 58
- 59
- 60
- 61
- 62
- 63
- 64
- 65
- 66
#---------------------------------------------------#
####### retnet50 的主体部分
#---------------------------------------------------#
def darknet_body(x,): x = ZeroPadding2D((3, 3))(x) # [208,208,64] x = Conv2D(64, (7, 7), strides=(2, 2), name='conv1')(x) x = BatchNormalization(name='bn_conv1')(x) x = Activation('relu')(x) # [104,104,64] x = MaxPooling2D((3, 3), strides=(2, 2))(x) # [104,104,256] x = conv_block(x, 3, [64, 64, 256], stage=2, block='a', strides=(1, 1)) x = identity_block(x, 3, [64, 64, 256], stage=2, block='b') x = identity_block(x, 3, [64, 64, 256], stage=2, block='c') # [52,52,256] x = conv_block(x, 3, [128, 128, 256], stage=3, block='a') x = identity_block(x, 3, [128, 128,256], stage=3, block='b') x = identity_block(x, 3, [128, 128, 256], stage=3, block='c') x = identity_block(x, 3, [128, 128, 256], stage=3, block='d') feat1 = x # x = resblock_body(x, 512, 8) # 26,26,512 x = conv_block(x, 3, [256, 256, 512], stage=4, block='a') x = identity_block(x, 3, [256, 256, 512], stage=4, block='b') x = identity_block(x, 3, [256, 256, 512], stage=4, block='c') x = identity_block(x, 3, [256, 256, 512], stage=4, block='d') x = identity_block(x, 3, [256, 256, 512], stage=4, block='e') x = identity_block(x, 3, [256, 256, 512], stage=4, block='f') feat2 = x # [13,13,1024] x = conv_block(x, 3, [512, 512, 2048], stage=5, block='a') x = identity_block(x, 3, [512, 512, 2048], stage=5, block='b') x = identity_block(x, 3, [512, 512, 2048], stage=5, block='c') # x = resblock_body(x, 1024, 4) feat3 = x return feat1,feat2,feat3
- 1
- 2
- 3
- 4
- 5
- 6
- 7
- 8
- 9
- 10
- 11
- 12
- 13
- 14
- 15
- 16
- 17
- 18
- 19
- 20
- 21
- 22
- 23
- 24
- 25
- 26
- 27
- 28
- 29
- 30
- 31
- 32
- 33
- 34
- 35
- 36
- 37
- 38
- 39
- 40
- 41
- 42
- 43
darknet50特征提取后分类
这里输入图像是416X416,在原始论文里作者提到过为什么用416作为输入,好像说为为了留个奇数点,预测大目标,不过这里我有点没太懂起作者的意思。在特征提取部分利用部分,yolov3用了多尺度融合,多个特征层进行检测三个特征层的shape分别为(52,52,256)、(26,26,512)、(13,13,1024)。这里我师兄这张图是voc数据集,voc数据集只有20类,最后输出结果shape分别为(13,13,75),(26,26,75),(52,52,75),最后一个维度为75是因为该图是基于voc数据集的,它的类为20种,yolo3只有针对每一个特征层存在3个先验框,所以最后维度为3x25;5表示x_offset、y_offset和预测框长宽,加上自信度。
如图
代码如下:
from functools import wraps
import numpy as np
import tensorflow as tf
from keras import backend as K
from keras.layers import Conv2D, Add, ZeroPadding2D, UpSampling2D, Concatenate, MaxPooling2D
from keras.layers.advanced_activations import LeakyReLU
from keras.layers.normalization import BatchNormalization
from keras.models import Model
from keras.regularizers import l2
from nets.darknet53 import darknet_body
from utils.utils import compose
#--------------------------------------------------#
####### 单次卷积
#--------------------------------------------------#
@wraps(Conv2D)
def DarknetConv2D(*args, **kwargs): darknet_conv_kwargs = {'kernel_regularizer': l2(5e-4)} darknet_conv_kwargs['padding'] = 'valid' if kwargs.get('strides')==(2,2) else 'same' darknet_conv_kwargs.update(kwargs) return Conv2D(*args, **darknet_conv_kwargs)
#---------------------------------------------------#
####### 卷积块
####### DarknetConv2D + BatchNormalization + LeakyReLU
#---------------------------------------------------#
def DarknetConv2D_BN_Leaky(*args, **kwargs): no_bias_kwargs = {'use_bias': False} no_bias_kwargs.update(kwargs) return compose( DarknetConv2D(*args, **no_bias_kwargs), BatchNormalization(), LeakyReLU(alpha=0.1))
#---------------------------------------------------#
####### 特征层->最后的输出
#---------------------------------------------------#
def make_last_layers(x, num_filters, out_filters): # 五次卷积 x = DarknetConv2D_BN_Leaky(num_filters, (1,1))(x) x = DarknetConv2D_BN_Leaky(num_filters*2, (3,3))(x) x = DarknetConv2D_BN_Leaky(num_filters, (1,1))(x) x = DarknetConv2D_BN_Leaky(num_filters*2, (3,3))(x) x = DarknetConv2D_BN_Leaky(num_filters, (1,1))(x) # 将最后的通道数调整为outfilter y = DarknetConv2D_BN_Leaky(num_filters*2, (3,3))(x) y = DarknetConv2D(out_filters, (1,1))(y) return x, y
#---------------------------------------------------#
####### 特征层->最后的输出
#---------------------------------------------------#
def yolo_body(inputs, num_anchors, num_classes): # 生成darknet53的主干模型 feat1,feat2,feat3 = darknet_body(inputs) darknet = Model(inputs, feat3) # 第一个特征层 # y1=(batch_size,13,13,3,85) x, y1 = make_last_layers(darknet.output, 512, num_anchors*(num_classes+5)) x = compose( DarknetConv2D_BN_Leaky(256, (1,1)), UpSampling2D(2))(x) x = Concatenate()([x,feat2]) # 第二个特征层 # y2=(batch_size,26,26,3,85) x, y2 = make_last_layers(x, 256, num_anchors*(num_classes+5)) x = compose( DarknetConv2D_BN_Leaky(128, (1,1)), UpSampling2D(2))(x) x = Concatenate()([x,feat1]) # 第三个特征层 # y3=(batch_size,52,52,3,85) x, y3 = make_last_layers(x, 128, num_anchors*(num_classes+5)) return Model(inputs, [y1,y2,y3])`
- 1
- 2
- 3
- 4
- 5
- 6
- 7
- 8
- 9
- 10
- 11
- 12
- 13
- 14
- 15
- 16
- 17
- 18
- 19
- 20
- 21
- 22
- 23
- 24
- 25
- 26
- 27
- 28
- 29
- 30
- 31
- 32
- 33
- 34
- 35
- 36
- 37
- 38
- 39
- 40
- 41
- 42
- 43
- 44
- 45
- 46
- 47
- 48
- 49
- 50
- 51
- 52
- 53
- 54
- 55
- 56
- 57
- 58
- 59
- 60
- 61
- 62
- 63
- 64
- 65
- 66
- 67
- 68
- 69
- 70
- 71
- 72
- 73
- 74
- 75
- 76
- 77
- 78
- 79
- 80
- 81
- 82
二、预测框解码过程
预测结果对应着三个预测框的位置,我们先将其reshape一下,其结果为**(N,13,13,3,25),(N,26,26,3,25),(N,52,52,3,25)。**
最后一个维度中的25包含了4+1+20,分别代表x_offset、y_offset、h和w、置信度、分类结果。
yolo3的解码过程就是将每个网格点加上它对应的x_offset和y_offset,加完后的结果就是预测框的中心,然后再利用 先验框和h、w结合 计算出预测框的长和宽,当计算出位置后,还要经过非极大抑制筛选,这样就能得到整个预测框的位置了。在此附上作者原始论文中的图:

代码如下:
```python
#---------------------------------------------------#
# 将预测值的每个特征层调成真实值
#---------------------------------------------------#
def yolo_head(feats, anchors, num_classes, input_shape, calc_loss=False): num_anchors = len(anchors) # [1, 1, 1, num_anchors, 2] anchors_tensor = K.reshape(K.constant(anchors), [1, 1, 1, num_anchors, 2]) # 获得x,y的网格 # (13, 13, 1, 2) grid_shape = K.shape(feats)[1:3] # height, width grid_y = K.tile(K.reshape(K.arange(0, stop=grid_shape[0]), [-1, 1, 1, 1]), [1, grid_shape[1], 1, 1]) grid_x = K.tile(K.reshape(K.arange(0, stop=grid_shape[1]), [1, -1, 1, 1]), [grid_shape[0], 1, 1, 1]) grid = K.concatenate([grid_x, grid_y]) grid = K.cast(grid, K.dtype(feats)) # (batch_size,13,13,3,25) feats = K.reshape(feats, [-1, grid_shape[0], grid_shape[1], num_anchors, num_classes + 5]) # 将预测值调成真实值 # box_xy对应框的中心点 # box_wh对应框的宽和高 box_xy = (K.sigmoid(feats[..., :2]) + grid) / K.cast(grid_shape[::-1], K.dtype(feats)) box_wh = K.exp(feats[..., 2:4]) * anchors_tensor / K.cast(input_shape[::-1], K.dtype(feats)) box_confidence = K.sigmoid(feats[..., 4:5]) box_class_probs = K.sigmoid(feats[..., 5:]) # 在计算loss的时候返回如下参数 if calc_loss == True: return grid, feats, box_xy, box_wh return box_xy, box_wh, box_confidence, box_class_probs
#---------------------------------------------------#
# 对box进行调整,使其符合真实图片的样子
#---------------------------------------------------#
def yolo_correct_boxes(box_xy, box_wh, input_shape, image_shape): box_yx = box_xy[..., ::-1] box_hw = box_wh[..., ::-1] input_shape = K.cast(input_shape, K.dtype(box_yx)) image_shape = K.cast(image_shape, K.dtype(box_yx)) new_shape = K.round(image_shape * K.min(input_shape/image_shape)) offset = (input_shape-new_shape)/2./input_shape scale = input_shape/new_shape box_yx = (box_yx - offset) * scale box_hw *= scale box_mins = box_yx - (box_hw / 2.) box_maxes = box_yx + (box_hw / 2.) boxes = K.concatenate([ box_mins[..., 0:1], # y_min box_mins[..., 1:2], # x_min box_maxes[..., 0:1], # y_max box_maxes[..., 1:2] # x_max ]) boxes *= K.concatenate([image_shape, image_shape]) return boxes
#---------------------------------------------------#
# 获取每个box和它的得分
#---------------------------------------------------#
def yolo_boxes_and_scores(feats, anchors, num_classes, input_shape, image_shape): # 将预测值调成真实值 # box_xy对应框的中心点 # box_wh对应框的宽和高 # -1,13,13,3,2; -1,13,13,3,2; -1,13,13,3,1; -1,13,13,3,20 box_xy, box_wh, box_confidence, box_class_probs = yolo_head(feats, anchors, num_classes, input_shape) # 将box_xy、和box_wh调节成y_min,y_max,xmin,xmax boxes = yolo_correct_boxes(box_xy, box_wh, input_shape, image_shape) # 获得得分和box boxes = K.reshape(boxes, [-1, 4]) box_scores = box_confidence * box_class_probs box_scores = K.reshape(box_scores, [-1, num_classes]) return boxes, box_scores
#---------------------------------------------------#
# 图片预测
#---------------------------------------------------#
def yolo_eval(yolo_outputs, anchors, num_classes, image_shape, max_boxes=20, score_threshold=.6, iou_threshold=.5): # 获得特征层的数量 num_layers = len(yolo_outputs) # 特征层1对应的anchor是678 # 特征层2对应的anchor是345 # 特征层3对应的anchor是012 anchor_mask = [[6,7,8], [3,4,5], [0,1,2]] input_shape = K.shape(yolo_outputs[0])[1:3] * 32 boxes = [] box_scores = [] # 对每个特征层进行处理 for l in range(num_layers): _boxes, _box_scores = yolo_boxes_and_scores(yolo_outputs[l], anchors[anchor_mask[l]], num_classes, input_shape, image_shape) boxes.append(_boxes) box_scores.append(_box_scores) # 将每个特征层的结果进行堆叠 boxes = K.concatenate(boxes, axis=0) box_scores = K.concatenate(box_scores, axis=0) mask = box_scores >= score_threshold max_boxes_tensor = K.constant(max_boxes, dtype='int32') boxes_ = [] scores_ = [] classes_ = [] for c in range(num_classes): # 取出所有box_scores >= score_threshold的框,和成绩 class_boxes = tf.boolean_mask(boxes, mask[:, c]) class_box_scores = tf.boolean_mask(box_scores[:, c], mask[:, c]) # 非极大抑制,去掉box重合程度高的那一些 nms_index = tf.image.non_max_suppression( class_boxes, class_box_scores, max_boxes_tensor, iou_threshold=iou_threshold) # 获取非极大抑制后的结果 # 下列三个分别是 # 框的位置,得分与种类 class_boxes = K.gather(class_boxes, nms_index) class_box_scores = K.gather(class_box_scores, nms_index) classes = K.ones_like(class_box_scores, 'int32') * c boxes_.append(class_boxes) scores_.append(class_box_scores) classes_.append(classes) boxes_ = K.concatenate(boxes_, axis=0) scores_ = K.concatenate(scores_, axis=0) classes_ = K.concatenate(classes_, axis=0) return boxes_, scores_, classes_
- 1
- 2
- 3
- 4
- 5
- 6
- 7
- 8
- 9
- 10
- 11
- 12
- 13
- 14
- 15
- 16
- 17
- 18
- 19
- 20
- 21
- 22
- 23
- 24
- 25
- 26
- 27
- 28
- 29
- 30
- 31
- 32
- 33
- 34
- 35
- 36
- 37
- 38
- 39
- 40
- 41
- 42
- 43
- 44
- 45
- 46
- 47
- 48
- 49
- 50
- 51
- 52
- 53
- 54
- 55
- 56
- 57
- 58
- 59
- 60
- 61
- 62
- 63
- 64
- 65
- 66
- 67
- 68
- 69
- 70
- 71
- 72
- 73
- 74
- 75
- 76
- 77
- 78
- 79
- 80
- 81
- 82
- 83
- 84
- 85
- 86
- 87
- 88
- 89
- 90
- 91
- 92
- 93
- 94
- 95
- 96
- 97
- 98
- 99
- 100
- 101
- 102
- 103
- 104
- 105
- 106
- 107
- 108
- 109
- 110
- 111
- 112
- 113
- 114
- 115
- 116
- 117
- 118
- 119
- 120
- 121
- 122
- 123
- 124
- 125
- 126
- 127
- 128
- 129
- 130
- 131
- 132
- 133
- 134
- 135
- 136
- 137
- 138
- 139
三、训练
首先在数据预处理部分对数据进行了数据增强,不过我感觉yolo的数据增强并不是很好,我曾经用yolo的数据增强去参加比赛发现,yolo的数据增强提升可能只有0.001,不过最新的autoaugment 感觉还不错,我也最近在研究怎么改上去。回归正题,因为voc数据集是左上角和右下角坐标,我们需要把数据处理成中心点、w和h。首先我们建立了建立全为0的y_true,y_true是一个列表,包含三个特征层,shape分别为(m,13,13,3,25),(m,26,26,3,25),(m,52,52,3,25),然后对每一张图片处理,将每一张图片中的真实框的wh和先验框的wh对比,计算IOU值,选取其中IOU最高的一个,得到其所属特征层及其网格点的位置,在对应的y_true中将内容进行保存。
代码如下:
def preprocess_true_boxes(true_boxes, input_shape, anchors, num_classes): assert (true_boxes[..., 4]<num_classes).all(), 'class id must be less than num_classes' # 一共有三个特征层数 num_layers = len(anchors)//3 # 先验框 # 678为116,90, 156,198, 373,326 # 345为30,61, 62,45, 59,119 # 012为10,13, 16,30, 33,23, anchor_mask = [[6,7,8], [3,4,5], [0,1,2]] if num_layers==3 else [[3,4,5], [1,2,3]] true_boxes = np.array(true_boxes, dtype='float32') input_shape = np.array(input_shape, dtype='int32') # 416,416 # 读出xy轴,读出长宽 # 中心点(m,n,2) boxes_xy = (true_boxes[..., 0:2] + true_boxes[..., 2:4]) // 2 boxes_wh = true_boxes[..., 2:4] - true_boxes[..., 0:2] # 计算比例 true_boxes[..., 0:2] = boxes_xy/input_shape[:] true_boxes[..., 2:4] = boxes_wh/input_shape[:] # m张图 m = true_boxes.shape[0] # 得到网格的shape为13,13;26,26;52,52 grid_shapes = [input_shape//{0:32, 1:16, 2:8}[l] for l in range(num_layers)] # y_true的格式为(m,13,13,3,85)(m,26,26,3,85)(m,52,52,3,85) y_true = [np.zeros((m,grid_shapes[l][0],grid_shapes[l][1],len(anchor_mask[l]),5+num_classes), dtype='float32') for l in range(num_layers)] # [1,9,2] anchors = np.expand_dims(anchors, 0) anchor_maxes = anchors / 2. anchor_mins = -anchor_maxes # 长宽要大于0才有效 valid_mask = boxes_wh[..., 0]>0 for b in range(m): # 对每一张图进行处理 wh = boxes_wh[b, valid_mask[b]] if len(wh)==0: continue # [n,1,2] wh = np.expand_dims(wh, -2) box_maxes = wh / 2. box_mins = -box_maxes # 计算真实框和哪个先验框最契合 intersect_mins = np.maximum(box_mins, anchor_mins) intersect_maxes = np.minimum(box_maxes, anchor_maxes) intersect_wh = np.maximum(intersect_maxes - intersect_mins, 0.) intersect_area = intersect_wh[..., 0] * intersect_wh[..., 1] box_area = wh[..., 0] * wh[..., 1] anchor_area = anchors[..., 0] * anchors[..., 1] iou = intersect_area / (box_area + anchor_area - intersect_area) # 维度是(n) 感谢 消尽不死鸟 的提醒 best_anchor = np.argmax(iou, axis=-1) for t, n in enumerate(best_anchor): for l in range(num_layers): if n in anchor_mask[l]: # floor用于向下取整 i = np.floor(true_boxes[b,t,0]*grid_shapes[l][1]).astype('int32') j = np.floor(true_boxes[b,t,1]*grid_shapes[l][0]).astype('int32') # 找到真实框在特征层l中第b副图像对应的位置 k = anchor_mask[l].index(n) c = true_boxes[b,t, 4].astype('int32') y_true[l][b, j, i, k, 0:4] = true_boxes[b,t, 0:4] y_true[l][b, j, i, k, 4] = 1 y_true[l][b, j, i, k, 5+c] = 1 return y_true
- 1
- 2
- 3
- 4
- 5
- 6
- 7
- 8
- 9
- 10
- 11
- 12
- 13
- 14
- 15
- 16
- 17
- 18
- 19
- 20
- 21
- 22
- 23
- 24
- 25
- 26
- 27
- 28
- 29
- 30
- 31
- 32
- 33
- 34
- 35
- 36
- 37
- 38
- 39
- 40
- 41
- 42
- 43
- 44
- 45
- 46
- 47
- 48
- 49
- 50
- 51
- 52
- 53
- 54
- 55
- 56
- 57
- 58
- 59
- 60
- 61
- 62
- 63
- 64
- 65
- 66
- 67
- 68
- 69
三、loss值的计算
作者计算计算其中所有真实框与预测框的IOU,取出每个网络点中IOU最大的先验框,如果这个最大的IOU都小于ignore_thresh,则保留,一般来说ignore_thresh取0.5,该步的目的是为了平衡负样本。首先我个人认为作者处理正负样本平衡的时候并有处理得相当好,可能是我基础不够没有理解到作者的深刻用意吧,我尝试换成focal loss,我们在口罩识别上的效果并没有以前好。
作者利用y_true取出该特征层中真实存在目标的点的位置(m,13,13,3,1)及其对应的种类(m,13,13,3,20),将yolo_outputs的预测值输出进行处理,得到reshape后的预测值y_pre,shape分别为(m,13,13,3,25),(m,26,26,3,25),(m,52,52,3,25),还获取真实框编码后的值,后面用于计算loss。作者总共计算了3个loss的值
1.编码后的长宽与xy轴偏移量与预测值的差距。
2.测结果中置信度的值与1对比;实际不存在的框。
3.种类预测结果与实际结果的对比。
代码如下:
import numpy as np
import tensorflow as tf
from keras import backend as K
# ---------------------------------------------------#
# 将预测值的每个特征层调成真实值
# ---------------------------------------------------#
def yolo_head(feats, anchors, num_classes, input_shape, calc_loss=False): num_anchors = len(anchors) # [1, 1, 1, num_anchors, 2] anchors_tensor = K.reshape(K.constant(anchors), [1, 1, 1, num_anchors, 2]) # 获得x,y的网格 # (13, 13, 1, 2) grid_shape = K.shape(feats)[1:3] # height, width grid_y = K.tile(K.reshape(K.arange(0, stop=grid_shape[0]), [-1, 1, 1, 1]), [1, grid_shape[1], 1, 1]) grid_x = K.tile(K.reshape(K.arange(0, stop=grid_shape[1]), [1, -1, 1, 1]), [grid_shape[0], 1, 1, 1]) grid = K.concatenate([grid_x, grid_y]) grid = K.cast(grid, K.dtype(feats)) # (batch_size,13,13,3,85) feats = K.reshape(feats, [-1, grid_shape[0], grid_shape[1], num_anchors, num_classes + 5]) # 将预测值调成真实值 # box_xy对应框的中心点 # box_wh对应框的宽和高 box_xy = (K.sigmoid(feats[..., :2]) + grid) / K.cast(grid_shape[::-1], K.dtype(feats)) box_wh = K.exp(feats[..., 2:4]) * anchors_tensor / K.cast(input_shape[::-1], K.dtype(feats)) box_confidence = K.sigmoid(feats[..., 4:5]) box_class_probs = K.sigmoid(feats[..., 5:]) # 在计算loss的时候返回如下参数 if calc_loss == True: return grid, feats, box_xy, box_wh return box_xy, box_wh, box_confidence, box_class_probs
# ---------------------------------------------------#
# 用于计算每个预测框与真实框的iou
# ---------------------------------------------------#
def box_iou(b1, b2): # 13,13,3,1,4 # 计算左上角的坐标和右下角的坐标 b1 = K.expand_dims(b1, -2) b1_xy = b1[..., :2] b1_wh = b1[..., 2:4] b1_wh_half = b1_wh / 2. b1_mins = b1_xy - b1_wh_half b1_maxes = b1_xy + b1_wh_half # 1,n,4 # 计算左上角和右下角的坐标 b2 = K.expand_dims(b2, 0) b2_xy = b2[..., :2] b2_wh = b2[..., 2:4] b2_wh_half = b2_wh / 2. b2_mins = b2_xy - b2_wh_half b2_maxes = b2_xy + b2_wh_half # 计算重合面积 intersect_mins = K.maximum(b1_mins, b2_mins) intersect_maxes = K.minimum(b1_maxes, b2_maxes) intersect_wh = K.maximum(intersect_maxes - intersect_mins, 0.) intersect_area = intersect_wh[..., 0] * intersect_wh[..., 1] b1_area = b1_wh[..., 0] * b1_wh[..., 1] b2_area = b2_wh[..., 0] * b2_wh[..., 1] iou = intersect_area / (b1_area + b2_area - intersect_area) return iou
# ---------------------------------------------------#
# loss值计算
# ---------------------------------------------------#
def yolo_loss(args, anchors, num_classes, ignore_thresh=.5, print_loss=False): # 一共有三层 num_layers = len(anchors) // 3 # 将预测结果和实际ground truth分开,args是[*model_body.output, *y_true] # y_true是一个列表,包含三个特征层,shape分别为(m,13,13,3,85),(m,26,26,3,85),(m,52,52,3,85)。 # yolo_outputs是一个列表,包含三个特征层,shape分别为(m,13,13,3,85),(m,26,26,3,85),(m,52,52,3,85)。 y_true = args[num_layers:] yolo_outputs = args[:num_layers] # 先验框 # 678为116,90, 156,198, 373,326 # 345为30,61, 62,45, 59,119 # 012为10,13, 16,30, 33,23, anchor_mask = [[6, 7, 8], [3, 4, 5], [0, 1, 2]] if num_layers == 3 else [[3, 4, 5], [1, 2, 3]] # 得到input_shpae为416,416 input_shape = K.cast(K.shape(yolo_outputs[0])[1:3] * 32, K.dtype(y_true[0])) # 得到网格的shape为13,13;26,26;52,52 grid_shapes = [K.cast(K.shape(yolo_outputs[l])[1:3], K.dtype(y_true[0])) for l in range(num_layers)] loss = 0 # 取出每一张图片 # m的值就是batch_size m = K.shape(yolo_outputs[0])[0] mf = K.cast(m, K.dtype(yolo_outputs[0])) # y_true是一个列表,包含三个特征层,shape分别为(m,13,13,3,85),(m,26,26,3,85),(m,52,52,3,85)。 # yolo_outputs是一个列表,包含三个特征层,shape分别为(m,13,13,3,85),(m,26,26,3,85),(m,52,52,3,85)。 for l in range(num_layers): # 以第一个特征层(m,13,13,3,85)为例子 # 取出该特征层中存在目标的点的位置。(m,13,13,3,1) object_mask = y_true[l][..., 4:5] # 取出其对应的种类(m,13,13,3,80) true_class_probs = y_true[l][..., 5:] # 将yolo_outputs的特征层输出进行处理 # grid为网格结构(13,13,1,2),raw_pred为尚未处理的预测结果(m,13,13,3,85) # 还有解码后的xy,wh,(m,13,13,3,2) grid, raw_pred, pred_xy, pred_wh = yolo_head(yolo_outputs[l], anchors[anchor_mask[l]], num_classes, input_shape, calc_loss=True) # 这个是解码后的预测的box的位置 # (m,13,13,3,4) pred_box = K.concatenate([pred_xy, pred_wh]) # 找到负样本群组,第一步是创建一个数组,[] # print(K.dtype(y_true[0])) ignore_mask = tf.TensorArray(K.dtype(y_true[0]), size=1, dynamic_size=True) object_mask_bool = K.cast(object_mask, 'bool') # 对每一张图片计算ignore_mask def loop_body(b, ignore_mask): # 取出第b副图内,真实存在的所有的box的参数 # n,4 true_box = tf.boolean_mask(y_true[l][b, ..., 0:4], object_mask_bool[b, ..., 0]) # 计算预测结果与真实情况的iou # pred_box为13,13,3,4 # 计算的结果是每个pred_box和其它所有真实框的iou # 13,13,3,n iou = box_iou(pred_box[b], true_box) # 13,13,3,1 best_iou = K.max(iou, axis=-1) # 判断预测框的iou小于ignore_thresh则认为该预测框没有与之对应的真实框 # 则被认为是这幅图的负样本 ignore_mask = ignore_mask.write(b, K.cast(best_iou < ignore_thresh, K.dtype(true_box))) return b + 1, ignore_mask # 遍历所有的图片 _, ignore_mask = K.control_flow_ops.while_loop(lambda b, *args: b < m, loop_body, [0, ignore_mask]) # 将每幅图的内容压缩,进行处理 ignore_mask = ignore_mask.stack() # (m,13,13,3,1,1) ignore_mask = K.expand_dims(ignore_mask, -1) # 将真实框进行编码,使其格式与预测的相同,后面用于计算loss raw_true_xy = y_true[l][..., :2] * grid_shapes[l][:] - grid raw_true_wh = K.log(y_true[l][..., 2:4] / anchors[anchor_mask[l]] * input_shape[::-1]) # object_mask如果真实存在目标则保存其wh值 # switch接口,就是一个if/else条件判断语句 raw_true_wh = K.switch(object_mask, raw_true_wh, K.zeros_like(raw_true_wh)) box_loss_scale = 2 - y_true[l][..., 2:3] * y_true[l][..., 3:4] xy_loss = object_mask * box_loss_scale * K.binary_crossentropy(raw_true_xy, raw_pred[..., 0:2], from_logits=True) wh_loss = object_mask * box_loss_scale * 0.5 * K.square(raw_true_wh - raw_pred[..., 2:4]) # 如果该位置本来有框,那么计算1与置信度的交叉熵 # 如果该位置本来没有框,而且满足best_iou<ignore_thresh,则被认定为负样本 # best_iou<ignore_thresh用于限制负样本数量 confidence_loss = object_mask * K.binary_crossentropy(object_mask, raw_pred[..., 4:5], from_logits=True) + \ (1 - object_mask) * K.binary_crossentropy(object_mask, raw_pred[..., 4:5], from_logits=True) * ignore_mask class_loss = object_mask * K.binary_crossentropy(true_class_probs, raw_pred[..., 5:], from_logits=True) xy_loss = K.sum(xy_loss) / mf wh_loss = K.sum(wh_loss) / mf confidence_loss = K.sum(confidence_loss) / mf class_loss = K.sum(class_loss) / mf loss += xy_loss + wh_loss + confidence_loss + class_loss if print_loss: loss = tf.Print(loss, [loss, xy_loss, wh_loss, confidence_loss, class_loss, K.sum(ignore_mask)], message='loss: ') with tf.Session() as sess: # sess.run(K.shape(a)[1:3]) print(sess.run(ignore_mask)) return loss
- 1
- 2
- 3
- 4
- 5
- 6
- 7
- 8
- 9
- 10
- 11
- 12
- 13
- 14
- 15
- 16
- 17
- 18
- 19
- 20
- 21
- 22
- 23
- 24
- 25
- 26
- 27
- 28
- 29
- 30
- 31
- 32
- 33
- 34
- 35
- 36
- 37
- 38
- 39
- 40
- 41
- 42
- 43
- 44
- 45
- 46
- 47
- 48
- 49
- 50
- 51
- 52
- 53
- 54
- 55
- 56
- 57
- 58
- 59
- 60
- 61
- 62
- 63
- 64
- 65
- 66
- 67
- 68
- 69
- 70
- 71
- 72
- 73
- 74
- 75
- 76
- 77
- 78
- 79
- 80
- 81
- 82
- 83
- 84
- 85
- 86
- 87
- 88
- 89
- 90
- 91
- 92
- 93
- 94
- 95
- 96
- 97
- 98
- 99
- 100
- 101
- 102
- 103
- 104
- 105
- 106
- 107
- 108
- 109
- 110
- 111
- 112
- 113
- 114
- 115
- 116
- 117
- 118
- 119
- 120
- 121
- 122
- 123
- 124
- 125
- 126
- 127
- 128
- 129
- 130
- 131
- 132
- 133
- 134
- 135
- 136
- 137
- 138
- 139
- 140
- 141
- 142
- 143
- 144
- 145
- 146
- 147
- 148
- 149
- 150
- 151
- 152
- 153
- 154
- 155
- 156
- 157
- 158
- 159
- 160
- 161
- 162
- 163
- 164
- 165
- 166
- 167
- 168
- 169
- 170
- 171
- 172
- 173
- 174
- 175
- 176
- 177
- 178
- 179
- 180
- 181
- 182
- 183
- 184
- 185
- 186
- 187
- 188
- 189
- 190
- 191
- 1
- 2
- 3
- 4
- 5
- 6
文章来源: blog.csdn.net,作者:快了的程序猿小可哥,版权归原作者所有,如需转载,请联系作者。
原文链接:blog.csdn.net/qq_35914625/article/details/105348367
- 点赞
- 收藏
- 关注作者
评论(0)