单片机基础——使用EXIT检测按键状态
1. 准备工作
硬件准备
开发板
首先需要准备一个小熊派IoT开发板,并通过USB线与电脑连接。

2.生成MDK工程
选择芯片型号
打开STM32CubeMX,打开MCU选择器:

搜索并选中芯片STM32L431RCT6:

配置时钟源
如果选择使用外部高速时钟(HSE),则需要在System Core中配置RCC;
如果使用默认内部时钟(HSI),这一步可以略过;
这里我都使用外部时钟:

配置LED的GPIO引脚
查看小熊派开发板的原理图,如下:

所以接下来我们选择配置PC13引脚:

设置用户标签为LED:

配置GPIO引脚为外部中断引脚
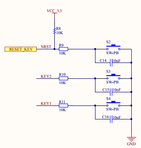
查看小熊派开发板的原理图,如下:

所以接下来我们选择配置PB2引脚和PB3引脚为外部中断引脚:

因为没有设置硬件上拉,所以我们配置开启上拉电阻,并设置用户标签为KEY1和KEY2,接下来是最重要的一步:
开启下降沿触发中断:即在按下按键时电平由高变为低时触发
开启上升沿触发中断:即在按下按键后松开时电平由低变为高时触发
开启下降沿上升沿都触发中断:即在按下时触发,松开时再次触发
这里我选择开启下降沿触发中断:

配置NVIC设置中断优先级
知识小卡片 —— NVIC
NVIC全称Nested vectored interrupt controller,即嵌套向量中断控制器,用来决定中断的优先级。
NVIC在 ARM Conrtex-M 内核中,用一个 8 位的寄存器来配置,总共可以配置$2^8=256$级中断,但是 ST 公司在生产 STM32 的时候,发现一个小小的单片机根本用不了这么多,纯属浪费,所以将该寄存器的低 4 位 全部置0,只使用高 4 位来配置,这样一来 STM32 就只有$2^4=16$级中断啦。
简化为16级中断后,ST发现 STM32 内部这么丰富的外设,还是不方便配置,干脆人工给这4位来个分组,划分出了5个分组:
| 优先级分组 | 抢占优先级占的位数 | 子优先级占的位数 |
|---|---|---|
| NVIC_PriorityGroup_0 | 0 bit | 4 bit |
| NVIC_PriorityGroup_1 | 1 bit | 3 bit |
| NVIC_PriorityGroup_2 | 2 bit | 2 bit |
| NVIC_PriorityGroup_3 | 3 bit | 1 bit |
| NVIC_PriorityGroup_4 | 4 bit | 0 bit |
再次强调一下,这5种中断分组规则是人为的,用哪种规则,之后设置具体的优先级时对应就行,STM32默认使用的规则是 NVIC_PriorityGroup_0 。
STM32 的CPU判断优先级的方法如下:
先判断抢占优先级,数字越小,优先级越高;
若抢占优先级相同,判断子优先级,同样,数字越小,优先级越高;
知识小卡片结束啦~ 对NVIC有没有了解呢?
接下来在STM32CubeMX中配置中断优先级:
配置优先级分组
这里我配置使用中断优先级分组规则 NVIC_PriorityGroup_2:

配置具体的优先级大小
根据中断优先级分组规则 NVIC_PriorityGroup_2来设置具体的优先级大小:

配置时钟树
STM32L4的最高主频到80M,所以配置PLL,最后使HCLK = 80Mhz即可:

生成工程设置

代码生成设置
最后设置生成独立的初始化文件:

生成代码
点击GENERATE CODE即可生成MDK-V5工程:

3. 在MDK中编写、编译、下载用户代码
STM32 HAL库中断处理机制
先打开stm32l4xx_it.c文件:

可以看到其中处理EXIT2和EXIT3中断都调用了同一个函数,但是EXIT2和EXIT3向该函数传入的参数不同:
HAL_GPIO_EXTI_IRQHandler();
那么,HAL库对于中断是如何处理的呢?我们打开 stm32l4xx_hal_gpio.c 文件,看一下该函数的原型,一探究竟:
/**
* @brief Handle EXTI interrupt request.
* @param GPIO_Pin Specifies the port pin connected to corresponding EXTI line.
* @retval None
*/void HAL_GPIO_EXTI_IRQHandler(uint16_t GPIO_Pin){
/* EXTI line interrupt detected */
if(__HAL_GPIO_EXTI_GET_IT(GPIO_Pin) != 0x00u)
{
__HAL_GPIO_EXTI_CLEAR_IT(GPIO_Pin);
HAL_GPIO_EXTI_Callback(GPIO_Pin);
}}可以看到,在该函数中首先读取了一下中断寄存器,确认该中断是否发生,确认之后又调用了一个函数,并将接收到的参数 GPIO_Pin 继续传给该函数:
HAL_GPIO_EXTI_Callback(GPIO_Pin);
该函数称为EXIT中断的回调函数,用来处理所有发生的EXIT中断事件。
那么,这个函数又干了什么呢?接着探索哈哈哈~
同样在stm32l4xx_hal_gpio.c文件中找到该函数的原型:
/**
* @brief EXTI line detection callback.
* @param GPIO_Pin: Specifies the port pin connected to corresponding EXTI line.
* @retval None
*/__weak void HAL_GPIO_EXTI_Callback(uint16_t GPIO_Pin){
/* Prevent unused argument(s) compilation warning */
UNUSED(GPIO_Pin);
/* NOTE: This function should not be modified, when the callback is needed,
the HAL_GPIO_EXTI_Callback could be implemented in the user file
*/}哈哈哈,这下是不是非常清楚了~
该回调函数使用__weak进行了弱定义,所以用户可以再次定义该函数,并且这个note写的非常清楚:
这个函数不应该被改变,如果需要使用回调函数,请重新在用户文件中实现该函数。
自己实现EXIT中断处理回调函数
这个函数放在哪都行,为了方便,我们放在gpio.c的最后。
实现的基本思想是:
因为所有的EXIT中断都会调用该函数,所以首先判断具体的中断事件;
对该中断事件进行处理
实现代码如下:
/* USER CODE BEGIN 2 *//**
* @brief EXIT中断回调函数
* @param GPIO_Pin —— 触发中断的引脚
* @retval none
*/void HAL_GPIO_EXTI_Callback(uint16_t GPIO_Pin){
/* 判断哪个引脚触发了中断 */
switch(GPIO_Pin)
{
case GPIO_PIN_2:
/* 处理GPIO2发生的中断 */
//点亮LED
HAL_GPIO_WritePin(LED_GPIO_Port,LED_Pin,GPIO_PIN_SET);
break;
case GPIO_PIN_3:
/* 处理GPIO3发生的中断 */
//熄灭LED
HAL_GPIO_WritePin(LED_GPIO_Port,LED_Pin,GPIO_PIN_RESET);
break;
default:
break;
}}/* USER CODE END 2 */编译代码
编译整个工程:

设置下载器


实验现象
下载运行后,实验现象如下:
上电复位时LED处于熄灭状态;
按下KEY1,LED点亮;
按下KEY2,LED熄灭;

至此,我们已经学会了如何配置NVIC使用外部中断检测按键,并了解了NVIC和HAL库中断处理机制的一些基本知识,下一节讲述如何配置USART以及实现printf函数。
- 点赞
- 收藏
- 关注作者
评论(0)