OpenTSDB原理系列-读取流程
请求处理流程

1.OpenTSDB I/O Thread收到HTTP Query请求后,会根据OpenTSDB是否使用了SALT进行不同的处理。
相关配置项:
参数1:tsd.storage.salt.width
默认值:0
说明:SALT的字节长度。当设置为0时,表示不使用SAL。
参数2:tsd.storage.salt.buckets
默认值:20
说明: SALT的数量。当“tsd.storage.salt.width”为非0时,才发挥作用。该配置项的值,不能超过SALT的字节长度所能表示的最大数字。例如SALT的字节长度为1时,该配置项的不能配置成大于256。这两个配置在OpenTSDB初始化就必须确定,运行过程中不能随意修改,否则会导致历史数据读取错误。
是否使用了SALT,只会对生成的HBase Scanner数量产生影响,每个HBase Scanner的处理流程都是相同的。
当使用了SALT,就会生成相应SALT数量的HBase Scanner。
需要注意的是,Scanner的StatKey和StopKey中,只包含了{SALT+Metric ID+Timestamp}。如果需要查询的Metric中包含大量不同的TagName或者TagValue的话,这个Scanner可能需要扫描大量的数据,影响OpenTSDB查询的性能。
2.为每个Scanner设置Filter,设置Filter可以更精确的过滤HBase的行,减少无效数据行的传输和处理,以提高查询的性能。
如果HTTP Query中设置了Tag的查询条件,Scanner中就会设置KeyRegexpFilter;如果同时设置了explicitTags 为true,Scanner中还会再设置FuzzyRowFilter。
参数3:tsd.query.enable_fuzzy_filter
默认值:true
说明:当查询请求中包含explicitTags字段的时候,是否在HBase的Scan请求中使用FuzzyRowFilter
注意:
- 虽然设置了Filter,但是在HBase服务端需要扫描的数据量并不会减少,只是减少了返回的数据量。 
- Scan caching默认值为128,可以通过如下配置项进行配置: 
参数4:tsd.storage.hbase.scanner.maxNumRows
默认值:128
说明:每次scan时从HBase一次返回的数据行数。
3.最后调用Scanner的scan方法,scan方法采用了异步调用。
这样,一个HTTP Query的请求调用已经被处理完了。
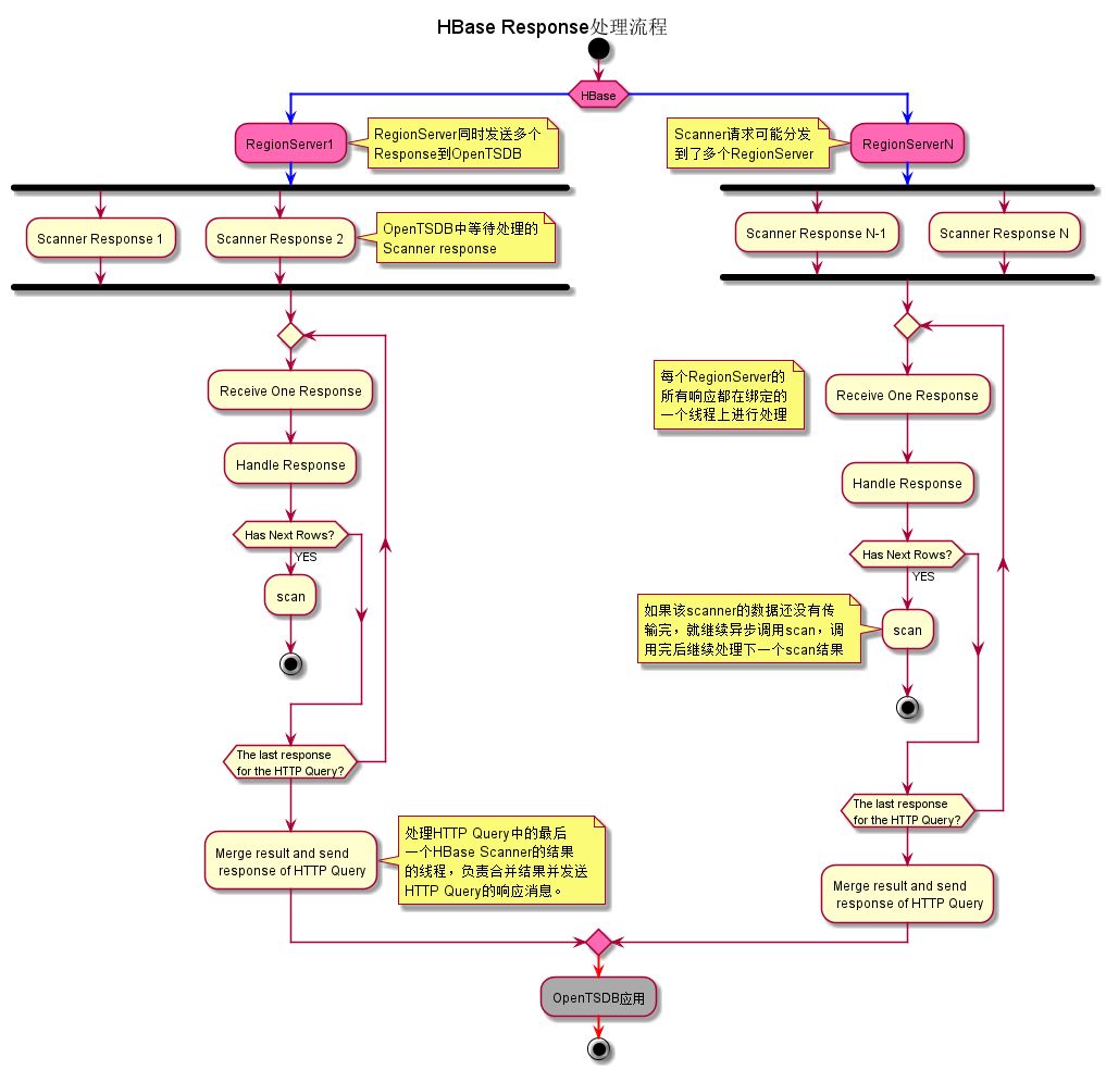
响应处理流程

1. 一个HTTP Query所生成的多个Scanner,可能发送到了多个RegionServer上,所以OpenTSDB可能收到多个RegionServer发送过来的scanner结果。
2. 每个RegionServer的scanner结果,都由其绑定的一个线程进行处理。这个线程既负责从socket中接收Scanner结果,也要负责处理这些scanner结果。因此,它只能逐个处理这些Scanner结果。
3. 当处理完一个scanner结果后,如果这个scanner的所有结果还没有传输完,就继续异步调用scan方法,以获得后续的scanner结果。调用完后,就继续处理下一个scanner结果。
4. 当一个scanner的所有结果都已经处理完了,而且这个scanner不是所关联HTTP Query请求的最后一个被处理的Scanner,那么就把处理后的数据暂时缓存起来。然后继续处理下一个scanner结果;如果是最后一个scanner,就把这个HTTP Query请求的所有scanner结果进行合并,生成一个HTTP Query的Response,并发送回到OpenTSDB应用。
至此,在OpenTSDB的应用端,就已经完成了一次完整的HTTP Query查询。
OpenTSDB系列文章推荐:
本文转载自微信公众号【Nosql漫谈】。
- 点赞
- 收藏
- 关注作者
 
             
           
评论(0)