云管理平台实践指南
云管理平台实践指南
本指南的目的是为企业IT经理,业务决策者,系统运营人员,应用架构师和应用开发人员了解云管理平台(Cloud
Management Platform,
CMP)的功能以及如何在跨多个云基础设施(包括内部部署和公共云服务提供商)之间使用它们运行和管理应用程序和数据提供实践参考 。
本文还介绍了市场上一些常用的CMP,以供客户选择。 混合IT架构的兴起增加了过程协调和工具互操作性的重要性,云经纪(Cloud
Broker)和云管理(CMP)可以被视为通过不同的方式满足不断变化的需求。
CMP为云服务客户提供了一种手段来管理跨多个云服务基础架构(包括本地云基础设施和公共云服务提供商基础架构)的应用程序和相关数据集的部署和操作。 换句话说,CMP为混合云环境提供管理功能。
Gartner将CMP产品的最低要求设置为:“...结合自助服务接口的产品,提供系统映像,启用计量和计费,并通过相应策略提供一定程度的工作负载优化。”[1]鉴于快速增长的混合云环境需求,这些是CMP功能中的最低要求。
IT分析师声称,企业平均使用五到六个不同云环境的组合,通常是私有内部部署和公共环境。混合云环境预计在2016-2022年期间将以34.3%的年均复合增长率增长,到2022年将达到241.13亿美元。混合云的采用扩大了IT业务的作用,创造了支持混合云部署复杂性的管理工具需求。 预计CMP的市场预计会随着混合云环境的预期增长而增加。CMP产品的功能也将进一步发展,以满足目标环境的复杂性增加和企业客户更为复杂的要求。
为了满足最常使用混合云架构的驱动程序 - 成本优化,创新速度和“未来验证” - 企业CMP还需要包括特定的功能和容易与多种其他企业管理系统(内部和外部的IT运营)集成的能力。 CMP不能在日益复杂的运行空间中创建另一个独立的系统, 而是需要作为现有和新制度的整合点。
目前IT运营的挑战在很大程度上取决于获取可见性所需的数据点数量以及用于收集数据的各种系统。 CMP需要通过其功能和来自多个云环境的数据的聚合和集成来提供简化的管理视图。
需要具备的功能包括:
• 访问及验证管理
• 跨云的资源管理
• 订阅云服务的费用管理
• 集成外部云环境和企业内部系统
• 支持自服务资源供应和审批的服务目录
• 云经纪 - 基于规则指导的云环境选择
集成功能包括:
• 服务供应系统 - 部署自助服务,部署和云服务消费的批准和持续管理的一部分。
• 身份和访问管理 - 尽可能利用企业SSO和基于角色的权限。
• ERP和金融系统 - 从CMP收集计费信息以进行账单和发票管理,内部扣费。
• 自动化工具 - 根据规则集自动部署并管理资源配置。
• 基础设施监控 - 运行数据的可见性,以支持SLA管理,安全警报,威胁监控。
• 业务流程规则系统或其他业务系统,其中包括用于云消费或自助服务,批准流程和计费等治理的规则。
对于成熟企业,CMP可以在可能的情况下使用已经在系统或流程中定义的数据,策略和治理。 对于较不成熟或较小的组织,CMP的配置可以指导他们建立这些政策和流程。 对于所有组织,CMP需要提供不属于普通企业财务或会计的特定功能,例如使用计量。
采用混合云服务是由于需要降低云基础架构支出,提高交付速度,提高IT弹性,更有效地服务各种工作负载(如高性能计算),使用最佳云服务,以及避免供应商锁定。 使用混合云服务有许多潜在好处,然而,混合云可能会引入新挑战:
• 治理 - 使用混合云增加了有效维护云资源可见性,管理支出(包括扣费)以及确保服务质量的挑战。混合云采用引入的复杂程度需要强有力的治理。
• PII和其他敏感信息的安全和保护 - 当应用程序和数据分散在多个云服务中时,对个人身份信息(PII)和其他公司机密信息的安全和保护是具有挑战性的。应用程序和数据必须放在实现适当安全和数据驻留控制的云环境中。
• 合规性 - 遵守内部安全政策,行业要求,标准和法规在混合云环境中变得更具挑战性。
• 性能 - 混合云环境可以引入延迟并影响应用程序和服务的性能。组织必须利用适当的工具来检测延长的延迟并确定退化的来源。

根据国家标准技术研究所(NIST),云代理被定义为:管理云服务的使用,性能和交付的实体,并协调云提供商和云消费者之间的关系。 云代理可以归类为业务代理或技术代理。 CMP是技术代理,具有分析和评估消费者可用的各种云服务选项的能力。
CMP具有在多云环境中实现可视化,简化管理和优化资源利用的重要作用。 本节的目的是突出显示实现此目标所需的核心能力。 这些核心能力分为四类:通用能力、 服务管理;、财务管理和资源管理能力。 CMP应当具备混合云环境下每个领域的高效管理能力。 混合云管理的参考架构如下图1所示。

图1:混合云管理参考架构
集成 - CMP必须与内部和外部系统集成,以管理多云服务。 如果需要,支持发布的API并提供定制的能力是关键功能。 缺乏灵活的集成
可能会限制组织利用现有系统的能力。 整合的关键领域包括:
• 内部部署私有云 - 客户组织中存在云环境。 平台如VMWare,OpenStack和Apache CloudStack应该被集成来管理私有云资源。 能力还应包括与诸如K8S(Kubernetes)这样的容器编排框架的集成。
• CSP托管私有云 - 有时称为专有云。 私有托管云资源通过私有云提供商提供的API进行管理,与公有云资源的方式大致相同。
• 公有云服务 - CMP必须与所需的公有云服务(如Amazon Web Services(AWS)),Microsoft Azure,Google Cloud Platform(GCP)和IBM Bluemix进行整合,以便管理驻留在公有云服务中的资源。 可以通过使用目标云服务的公有API或在公有云服务环境中运行的代理来实现集成。
• 企业管理 - CMP通常依赖现有的企业系统来提供事件管理,配置管理,资产管理和财务管理等功能。
• 服务自动化 - 组织可以考虑与现有自动化工具的CMP集成,以简化资源管理。 与配置管理工具(如Chef和Puppet)以及部署工具(如Terraform)的集成是关键考虑因素。
基础服务 - 需要灵活的基础来实现集成,提供自助服务并向用户提供反馈。 建立基础服务所需的能力包括:
• 门户 - 需要一个门户来建立CMP功能的接入访问点,并提供自服务。 该门户应该是可配置的,可通过浏览器和移动设备(WEB APP)访问。
• 服务目录 - CMP应提供涵盖该组织的所有目标云环境的可用云服务目录。
• 分析和报表 - CMP必须提供分析和报表,以便能够深入了解云服务的使用情况。CMP帮助客户了解云服务消费,消费合理化以及优化服务利用率降低成本,降低风险或提高服务水平的建议,是有效的多云管理的关键。
服务管理 - 服务管理的目的是简化服务请求,管理资源,确保实现业务服务水平。
• 服务级别管理 - CMP应启用云服务级管理。 这包括满足商定的可用性和性能服务级别。
• 服务监控 - CMP需要为所有托管云服务提供监控和报告。
• 容量监控 - 本地云系统具有有限的内存,存储和CPU资源容量。 CMP必须提供这些资源的监控能力,以确保在评估私有云和公有云工作负载配置时作出适当的决策。 容量信息不足可导致配置决策不佳,导致资源匮乏的工作负载和次优应用程序响应时间。公有云系统也可能具有容量问题,其定价可能会根据利用率而改变。
财务管理 - 自动化云资源消耗跟踪和支出是关键的CMP功能。 需要精确的实时分析和报表以及预测分析来控制成本。 财务能力包括:
• 计量 - CMP收集云资源和服务使用统计信息。 此信息用于分析利用模式并提供基于消费的账单。
• 成本分摊 - 特定部门或组织的成本分摊是一个关键要求。 成本分摊定义应该是可配置的,以满足组织的成本中心结构。
• 扣款/Showback - CMP必须向内部利益相关者提交扣款报告。 这些报告应提供总体支出,以及资源组和要素对消费和利率的细化。 收款流程包括接收和审查云提供商账单。 提交付款前必须确定和处理例外情况。
• 账单 - 账单是帮助创建客户费用清单。 服务提供商需要此功能,但也适用于必须向内部客户计费的IT机构。多币种支持与计费系统的集成是账单的考虑因素。
• 预测 - CMP应能够支持与目前部署的云资源和服务相关的支出预测。 这包括执行“假设”分析,以确定随着需求变化而扩大或缩小的财务影响。
资源管理 - CMP必须提供对虚拟资源(应用程序,服务器,存储和网络)的云资源管理,并按需提供服务。 有效管理资源所需的能力包括:
• 发现 - 资源管理的第一步是发现云资源。 CMP必须具备发现公共和私有云环境中的应用程序,服务器,存储和服务的能力,并持续保持准确的容量。
• 标记 - CMP必须能够将标签赋予云资源,以促进有效的管理。 例如,分配成本中心属性简化了成本分摊过程。 为了保持一致性,CMP和云提供商的相应标签/属性都应当同步。
• 配置/取消配置 - CMP应通过适当的自动化工具来简化云资源的配置和取消配置。
• 编排 - 自动化管理云资源所需的流程的能力是高效的服务提供和服务级别合规性的关键。 CMP必须与服务自动化部署和配置管理工具集成,以便于资源的配置,维护和停用。
• 跨云迁移 - CMP必须支持跨云的迁移功能。 这包括将工作负载从私有云服务转移到公有云服务。 该过程包括在公有云中提供等效资源(服务器,存储,网络,数据库等)以及迁移应用和数据集。 CMP不能对迁移的所有方面负责(例如,数据迁移,数据重定向等),而应作为代理来协调迁移,并确保服务和财务管理的完整性
• 其它能力 - CMP解决方案还应包括资产和许可证管理能力。
治理 - 混合云服务必须按照组织策略进行管理。
治理能力包括:
• 基于策略的管理 - CMP必须包括一个策略引擎,以确保根据组织策略来管理云资源和服务。 这些策略的范围可以从防止将机密数据迁移到公有云,以限制测试服务器的购买选项(按需,保留,现货),以应用项目支出配额和基础设施和信息的地理位置。 策略对于使用云服务实现治理至关重要。
• 合规性 - CMP应包括跟踪和管理合规性要求,包括阻止订阅不合规的云服务。
安全性 - 混合云服务的安全性必须按照企业策略进行管理。
安全功能包括:
• 加密管理 - CMP必须包含管理目标云服务中加密功能,包括余留的数据和迁移中的数据。该功能还扩展到密钥管理和加密功能相关的证书。
• 身份和访问管理 - 基于角色的访问控制对于CMP平台至关重要。 这些工具必须能够为所有角色定义权利,包括最终用户,云管理员,开发人员和经理。
当前云计算现在是IT世界的一个庞大且非常活跃的领域,因此在提供云管理平台功能的产品和服务方面存在巨大市场前景不足为奇。 Gartner认为CMP市场“分散化,迅速变化,没有供应商占据优势市场份额”。
可能最重要的问题是“什么是CMP要管理的?”,这一点在不同CMP产品之间的差异很大。
第一个令人关注的领域是CMP管理的云环境。 它是否处理私有/本地云环境 - 如果是,这些系统支持哪些技术? 它是否处理公有云环境,如果是,支持哪些公有云产品? CMP处理将私有云和公有云环境结合在一起的混合环境?
第二个令人关切的问题是CMP典型功能是对IaaS功能进行管理 ,包括计算,存储和网络。 对于计算,问题扩展到VM是否被管理,还是容器(Docker等)也被管理。 一些CMP还支持PaaS和SaaS服务 - 在这种情况下,有必要了解哪些PaaS环境和哪些SaaS服务得到支持。
CMP可以有不同的管理能力:
• 支持配置和部署到目标云环境的能力
• 管理部署的虚拟机和容器的容量
• 管理服务集(如数据库)
• 管理安全功能,包括加密和身份和访问管理
• 在整个环境中实施统一策略
下表列出了部分CMP提供商在市场上的一些主要CMP产品的列表. 一些供应商提供涵盖所有功能的单一产品,而其他供应商则分开了多个独立产品之间的功能。 一些产品是基于开源的 - 大多数情况下都涉及“免费增值”模式,其中开放源代码可以自由使用,但有关供应商提供支持和高级服务的费用。

虽然许多CMP具备相同的核心功能集,但是它们通常从不同的设计理念开始,并形成了具体的私有或公有云环境的功能。 随着时间的推移、市场的增长,客户也逐渐发展出对于客户本身重要的特定功能。
CMP产品的评估应在当前和目标企业环境的背景下进行,同时清楚地看出业务目标和技术要求。 由于云管理平台和云服务仍在发展,假设所有企业都存在完美的解决方案,但选择符合企业方向和目标的策略的供应商可能会随着产品的成熟而取得进展。 与企业主要利益相关方和云租户的接触还应帮助完善本节列出的标准和优先级。
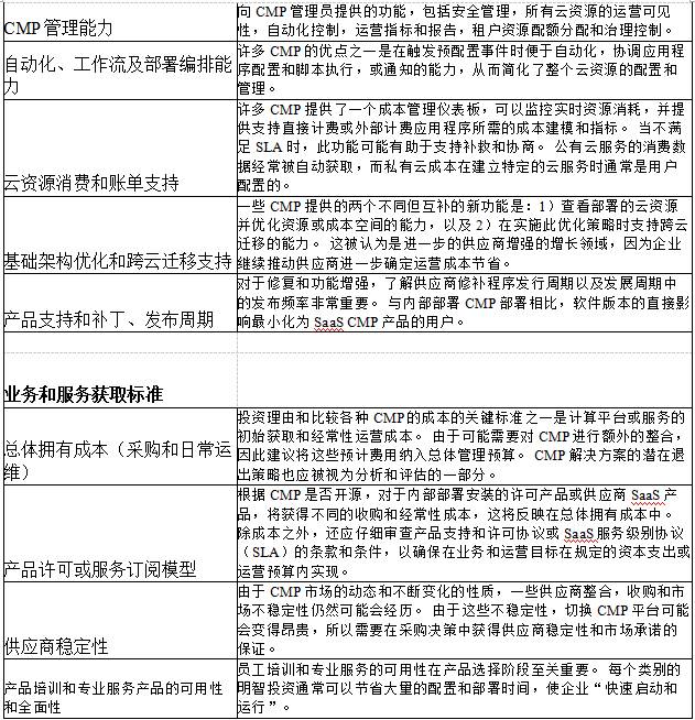
为简单起见,评估标准分为以下几大类:
•技术和架构标准
•运维标准
•业务和服务获取标准
下表有助于定义一些可能有助于为企业环境和需求选择正确CMP的关键标准和差异化领域。 此信息以及本文档“云管理平台功能”中描述的功能提供了CMP选择注意事项的全景视图。


在进行云管理平台产品选择之前,强烈建议制定部署计划草案,因为它为后续活动提供了路线图,并定义了每个阶段所需的资源。 无论是CMP概念/试点或企业级全面部署,下列考虑应能够建立切实可行的目标。 采用混合云计算的许多准则也适用于CMP部署的规划。 一个关键的部署考虑是在内部部署CMP服务还是利用SaaS产品。
• 建立合作关系 - 认识到项目成功是基于团队合作,包括支持部署的供应商,培训和专业服务人员以及租户和用户社区。 形成团队,建立共同的愿景和目标。 部署合作伙伴关系必须扩展到企业本身。 CMP可能会引入新的自助服务提供选项。 需要调整或创建内部预算和收费计划。 同样适用于企业安全和风险组织 - 他们需要密切参与。
• 制定合理的期望 - 认识到CMP部署阶段性进展。 定义一组关注云服务的主要业务优先级的用例,无论是敏捷性,减少周期时间,云成本优化,完整的生命周期可见性,增强的功能或减少的操作人员配置。 与合作伙伴逐步完成这些任务的工作。 计划还应包括如何在平台上进行自助服务,并为CMP解决方案分阶段增加建立变更管理。
• 了解CMP在云生态系统中的作用和影响 - CMP有助于整合各种云平台和云服务的管理。 为了实现这一投资的全部价值,还需要与支持服务管理,DevOps,配置管理和财务管理等功能的基础架构中的其他工具集成。 另外取决于是否选择SaaS或本地部署解决方案,可能会对您现有的连接和服务级别承诺产生影响。
• 尽早识别风险和机会 - 无论您是对特定CMP产品做出承诺,还是只是评估潜在的产品,重要的是尽早获取和监控部署和运营风险以及改进机会,以便您可以利用经验教训,包含成本 在需要时超出并修改计划。 无论何时利用新技术,当假设和结果发生变化时,了解您的退出计划或替代方案是很好的。
[1] Gartner IT Glossary – Cloud Management Platforms http://www.gartner.com/it-glossary/cloud-management-platforms
[2] RightScale 2017 State of the Cloud Report http://assets.rightscale.com/uploads/pdfs/RightScale-2017-State-of-the-Cloud-Report.pdf
[3] Infoholic Research LLP. Worldwide Hybrid Cloud Computing Market: Drivers, Opportunities, Trends, and Forecasts, 2016–2022 https://www.infoholicresearch.com/worldwide-hybrid-cloud-computing-market-to-grow-at-a-cagr-of-34-3-during-the-period-2016-2022-to-aggregate-241-13-billion-by-2022/
[4] NIST SP 292 Cloud Computing Reference Architecture http://ws680.nist.gov/publication/get_pdf.cfm?pub_id=909505
[5] Gartner: Market Guide for Cloud Management Platforms https://www.gartner.com/doc/3688830/market-guide-cloud-management-platforms
[6] Cloud Infrastructure Management Interface (CIMI) Model and RESTful http-based Protocol, An Interface for Managing Cloud Infrastructure, DMTF Standard, DSP0263 http://www.dmtf.org/sites/default/files/standards/documents/DSP0263_1.0.0.pdf
译者介绍:
楼炜 Jet,现任云星数据副总裁兼研发中心总监,业内资深的云计算专家, 10年云计算经验,7年+ IaaS、PaaS经验。著有: 《企业级IaaS架构的深度解析》、《企业级私有云构建的架构师阵型及架构策略》等文章。
- 点赞
- 收藏
- 关注作者
评论(0)